移民动向
公司介绍
加拿大移民项目
联邦项目
快速EE
商业类
大西洋四省项目AIP
其他联邦类别
省提名项目
萨省
阿尔伯塔省
不列颠哥伦比亚(BC)省
NB 省企业家
家属团聚
配偶、伴侣、事实婚姻
父母、祖父母
子女及衍生家庭成员
Life in Canada
考驾照
找工作
子女就读
安家服务
魁北克项目
魁北克投资移民
PEQ
美国移民项目
EB5
NIW
EB1A
EB1C
欧洲国家移民
马耳他
希腊
葡萄牙
西班牙
其他
大洋洲国家移民
澳大利亚
新西兰
亚洲国家移民
日本
经营管理签证
房产投资
韩国
其他
小国护照项目
加勒比五国
安提瓜投资入籍
圣基茨投资入籍
多米尼克投资入籍
圣卢西亚投资入籍
格林纳达护照
墨西哥
格鲁吉亚
瓦努阿图
非移民项目
短期访问
超级签证
学生签证
工作签证LMIA
联系方式
>立即预约
移民动向
公司介绍
加拿大移民项目
联邦项目
快速EE
商业类
大西洋四省项目AIP
其他联邦类别
省提名项目
萨省
阿尔伯塔省
不列颠哥伦比亚(BC)省
NB 省企业家
家属团聚
配偶、伴侣、事实婚姻
父母、祖父母
子女及衍生家庭成员
Life in Canada
考驾照
找工作
子女就读
安家服务
魁北克项目
魁北克投资移民
PEQ
美国移民项目
EB5
NIW
EB1A
EB1C
欧洲国家移民
马耳他
希腊
葡萄牙
西班牙
其他
大洋洲国家移民
澳大利亚
新西兰
亚洲国家移民
日本
韩国
其他
小国护照项目
加勒比五国
墨西哥
格鲁吉亚
瓦努阿图
非移民项目
短期访问
超级签证
学生签证
工作签证LMIA
联系我们
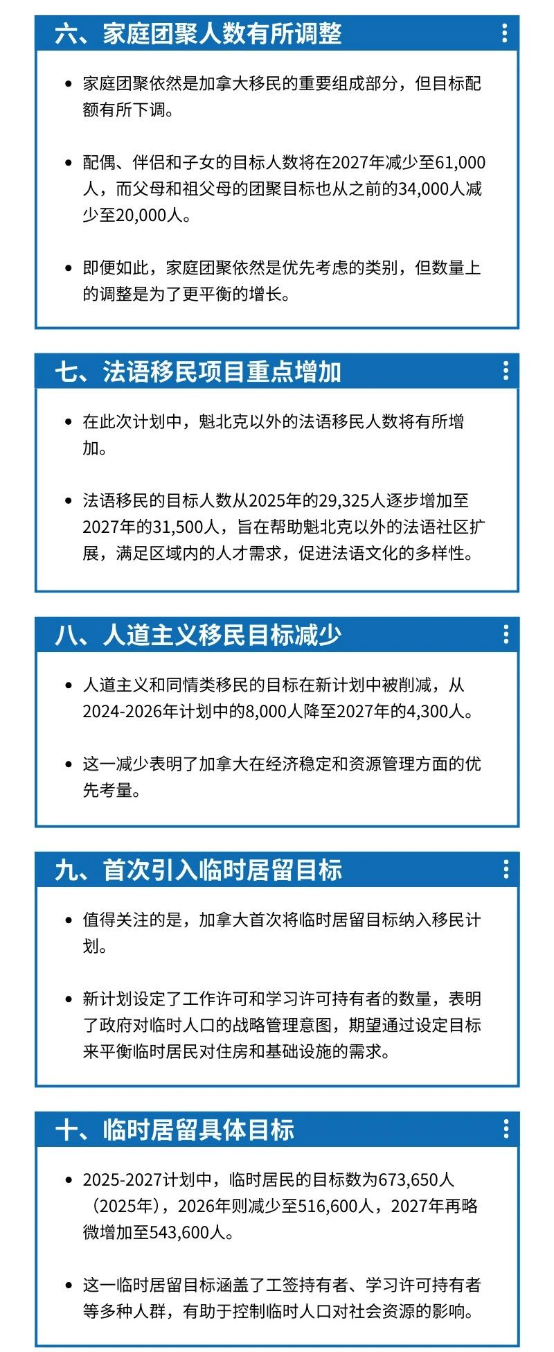
加拿大2025-2027移民新计划解读:10大变化,一文看懂未来三年移民新方向
2024-11-12
上一篇:最新消息:美国EB5投资移民投资额或涨至 90 万!?
下一篇:NB省移民局突然宣布暂停法语省提名项目!